Action based consolidation: Force delete entry
In some business situation, there is a need for removing properties of an object instance in the store.
The default behavior of the consolidation engine never deletes anything.
The setting ForceDeleteEntry is used to indicate which property on a type object to be deleted if not in the imported data set.
For instance, let's imagine we have an Organization A with a date associated in the store. If the consolidation is set to delete dates on organizations and the imported data contains that Organization A with no date, then it will be considered as a "delete date instruction". If the imported data set contains that Organization A with a date, then consolidation default behavior will take over.
Note
The setting ForceDeleteEntry only works against object instances that are in the imported data set.
For relationships that are effectivity controlled, a consolidation with the setting ForceDeleteEntry will always result closing those relationships.
For relationships that are not effectivity controlled, a consolidation with the setting ForceDeleteEntry will always result in deleting the one in the store.
The setting ForceDeleteEntry doesn't work against relationships such as Identifiers, Version, Definitions ...
The setting ForceDeleteEntry is depending on 4 parameters
- the name of the object
- the name of the relationship on the object
- the role of the relationship (optional if not provided will act on all relationships of the given object instances regardless the role value)
- the SoftType id (optional, if not provided will act on all instances of the given object regardless the SoftType)
Warning
The SoftType Id parameter in the setting is not yet supported.
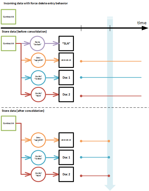
Usual "Force Delete Entry" situation
The following example use a ForceDeleteEntry setting with
- Contract as the object
- Contract_documentReferences as the relationship
- Contract_names as the relationship
ForceDeleteEntry {
"Contract-Contract_documentReferences",
"Contract-Contract_names"
}

The contract is only imported with its identifier to match it in the store and according to the parameter in the setting, names are deleted and document references are closed after consolidation.